Improving the User Experience and empowering innovation by building a digital strategy for Home Safety

Introduction

As UX Lead for Home Safety at Philips Domestic Appliances, my role balanced execution and strategic enablement.

I contributed to the design of new app features while also developing a scalable series of innovation workshops and workflows.

Brief

Develop a digital innovation trajectory for the Home Safety category to ensure it remains competitive, relevant, and forward-thinking. This included helping the team explore the holistic user experience, identify emerging trends, assess the competitive landscape, and envision future opportunities in smart home safety. 

“How can we position Home Safety as a truly innovative category, by leveraging emerging technologies and designing a clear path forward?”

Outcome

A self-sufficient set of workshops and workflows enabling the team to independently develop an innovation strategy roadmap.

Client
Philips Home Safety (Versuni)

Role
UX Lead
UX designer

Services

This project is under NDA 🔒

I am happy to discuss my role as a UX Design Lead at Philips Home Safety over a call. Get in touch at iriselineritsma@gmail.com and we’ll speak soon!

Setting up an innovation process

Besides hands-on UX/UI work on the app, I was tasked to set up a project that would help the category look forward as well. I set up an innovation and strategy project for the category to ensure a focus on staying relevant and innovative, in addition to launching the app.

01. Researching and mapping competitive landscape

01. The process started with an exploration phase in which I mapped the competitive landscape of the category. I did an in-depth UX-Analysis of competitors, marking things to learn from and things to avoid. Lastly I defined key points of interest for the category: Smart Routines, Seamless Onboarding, Multi-User Home and Never Midding A Thing and made these central themes for future inspiration sessions.

UX analysis: analysing best practices and things to avoid of competitors and parallel markets

02. In the next phase, I looked at the wider landscape that the category finds itself in.

What are the trends in the market?

What are top-notch innovators in parallel markets doing?

How could this inspire our category?

02. Benchmarking & setting up the innovation framework

Example of how research into parallel markets inspired the UX design process

03. Self sufficient workshops

03. As I was unable to guide the innovation process myself, I created a framework that empowered the team to define and drive their innovation strategy roadmap independently.

The framework consisted of a set of 6 pre-recorded innovation workshops, guiding the team through relevant inspiration, trends and the category goals, followed by a guided brainstorm.

I also created a framework for the team to digest and prioritise concepts after all sessions had been completed, ensuring the entire innovation process could continue independently and sustainably.

04. Guidance for concept development

04. Each innovation workshop came with a framework to cluster the ideas into opportunity areas, which in turn were then ranked on feasibility, viability, and desirability.

04. Visualising and storytelling to align teams and prioritise early-phase innovation concepts for the roadmap.

Story telling & easy-to-understand early-phase concepts

In the early stages, a few opportunity areas emerged. To help the team communicate these to stakeholders from Marketing, Business, and Design, I created simple illustrations. These were intentionally kept high-level to avoid premature objections, as the concepts were still in an early phase.

UX Design

Besides focusing on the innovation, I also worked on developing and maturing existing and new features of the app, and supporting the launch of the app.

Designing Smart Camera Controls

I worked on new features for a home security camera app aimed at reducing the need for users to manually turn cameras on and off. The first feature, Scheduling, allows users to set specific times for cameras to automatically activate or deactivate.

*These are blurred for confidentiality reasons

Experience Logic & Feature Hierarchy

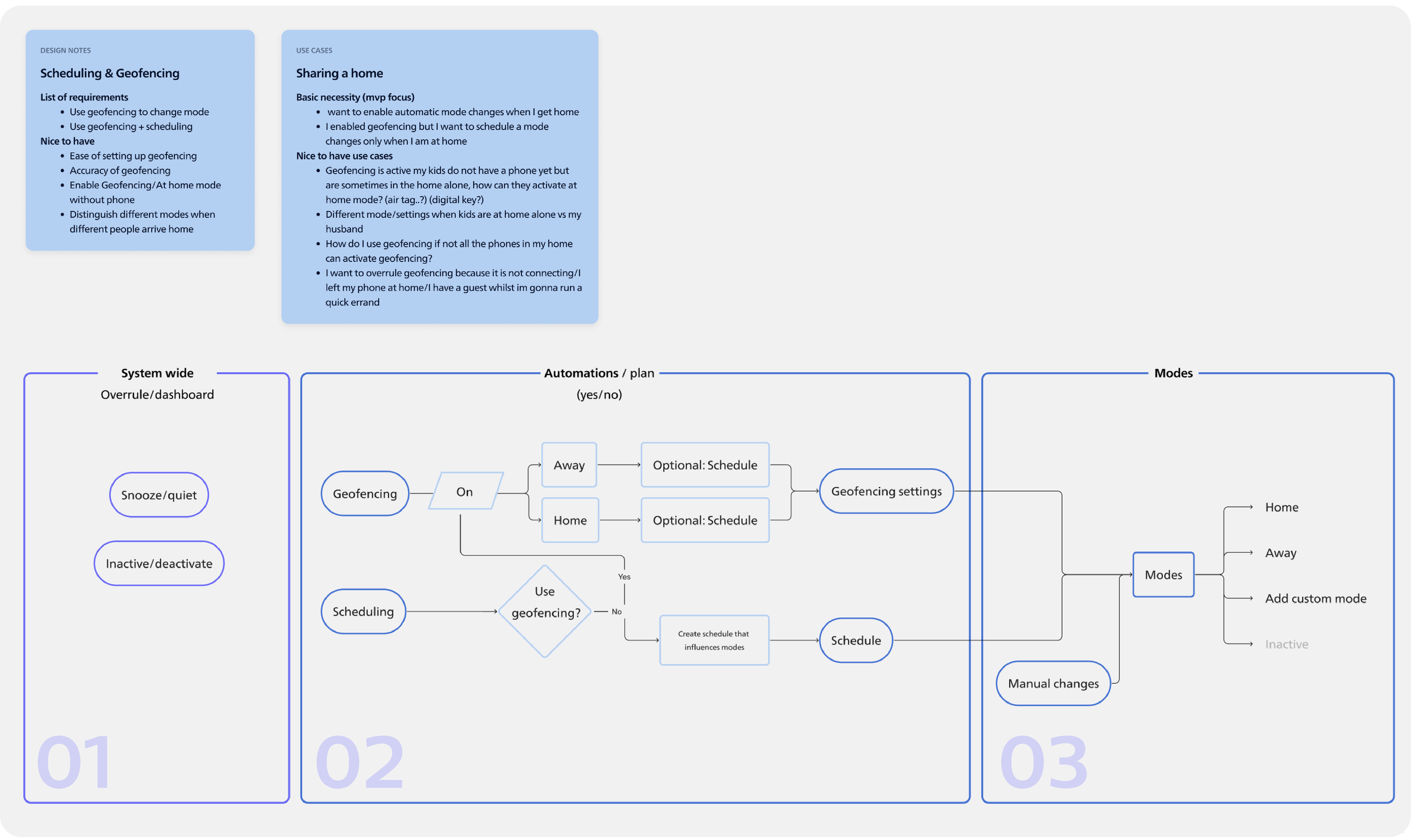
Scheduling & geofencing

A more advanced feature on the innovation roadmap was Geofencing, which uses a person’s location to control camera behavior, for example, turning off when someone arrives home.

While powerful, these features can easily conflict: what happens when a schedule says one thing, but geofencing says another? I helped untangle this complexity by mapping out user needs in multi-user households and designing a clear hierarchy between scheduling and geofencing, allowing them to work together without overwhelming the user. The goal was to keep the system smart and adaptive, while making setup intuitive and effortless.

Working out the hierarchy and interaction of conflicting features, using use case scenarios. For example: if someone wants to use geofencing to automatically switch on and of cameras during the day, but wants to schedule them to turn on at night, how is this achieved? Or if they have geofencing on, but have kids without a smartphone?

Design explorations - 3 options exploring how to intuitively communicate what features are available and how they relate to one another.

App launch & UX QA

Whilst the development team was focusing on launching the app at full speed, I supported the team with a design audit, making sure each screen was implemented as intended and prioritising bugs and fixes that needed to be done in the limited time running up to the launch of the app.

Philips Home Safety

Feel safe. Feel home.